В Москве введено постановление 229-ПП, требующее от застройщиков и генеральных подрядчиков на всех КПП строительных площадок установить СКУД с использованием биометрии, а собранные данные будут передаваться и обрабатываться через региональный сегмент Единой биометрической системы (РС ЕБС)

Получить решение

Кратко о задаче

Какие системы должны быть установлены на стройплощадке согласно постановлению?

Минимальный комплект такой: 
  • Видеонаблюдение, согласно требованиям ДИТ
  • Устройства контроля шума, размещенные согласно методике
  • Контроль доступа с биометрией и шифрованием

Видеонаблюдение у нас уже стоит 

Отлично, тогда стоит проверить, что оно соответствует требованиям:

Видеонаблюдение с камер из согласованного ДИТ списка с передачей данных в ЕЦХД трех типов:
ТИП 1.

  • Основные производимые работы на площадке на всех этапах строительства, реконструкции ОКС, включая монтажный горизонт 
  • Пункты мойки (очистки) колес автомобилей
  • Места складирования почв, грунтов, отходов
  • Внешний вид бытовых и подсобных строений для временного размещения людей и организации их работы

ТИП 2. 

  • Камеры видеонаблюдения в зоне входа (выхода) на строительную площадку (рубежа контроля)

ТИП 3. 

  • Камеры видеонаблюдения для зоны въезда (выезда) на строительную площадку

Датчики шума у нас тоже есть

Следует уточнить, прошли ли ваши датчики регистрацию в МГСН и ДИТ, чтобы получить справку о соответствии требованиям. 

СКУД уже давно стоит, с карточками, мобильным приложением и биометрией

Контроль доступа не только рабочей силы, но ИТР, руководства, охраны на объект строительства теперь должен осуществляться с передачей биометрических данных в РС ЕБС исключительно с использованием согласованного оборудования и оборудования для шифрования персональных данных. 


По состоянию на 10.08.2025 с вероятностью в 99,9% установленная у вас система не соответствует требованиям по шифрованию и вы являетесь потенциальным получателем предписания и штрафа. 

Почему нельзя использовать существующие системы?

Теоретически можно, если вы не опасаетесь предписаний, штрафов и остановки строительства. Но мы рекомендуем тогда установить параллельно систему для передачи данных в РС ЕБС, а старой пользоваться для привычного управленческого учёта.

А откуда появились жесткие требования к шифрованию переданных данных? 

Видеонаблюдение и контроль шума по-прежнему не требуют шифрования при передаче, а вот передача изображений лица в РС ЕБС требует установки специализированных коммутаторов HW50 по одному на каждое КПП, лицензий СКЗИ Prime Net и серверного оборудования. И настройку этого оборудования должны выполнять сертифицированные компании с лицензией ФСБ. 

Штрафы уже в сентябре, какие сроки предоставления решения даёте вы?

При заключении договора поставки мы обеспечиваем клиента комплектом документов, подтверждающих, что он купил полностью согласованный комплект оборудования и указываем сроки ввода в эксплуатацию системы. 

Сроки поставки готовых решений ПЭМ-КПП-1 от 3 дней, более продвинутых версий — от 10 дней. 

АППАРАТНО-ПРОГРАММНАЯ НАЧИНКА

Контроллер СКУД от РусГард \ Биосмарт \ Страж

Биометрические терминалы

Мониторы охранника

ДОПОЛНИТЕЛЬНЫЕ ФУНКЦИИ

Датчики контроля шума в комплекте с каждым КПП

Видеонаблюдение локальное и с передачей в ЕЦХД ДИТ

Обустроенное рабочее место охранника

ПРИНЦИП РАБОТЫ РС ЕБС:

Передача данных в структуру РС ЕБС по защищённому каналу

Сервер РС ЕБС сличает данные и выдает ответ "совпало / не совпало"

Контроллер выдает команду разрешить или запретить проход

ТЕХНИЧЕСКИЕ ХАРАКТЕРИСТИКИ:

Габаритные размеры: 6×2.5 м (возможны модульные расширения)

Электропитание: 220В, готовый порт для подключения

Срок развертывания и запуска:
1-2 дня

ПЭМ-КПП-1
Быстрое и простое решение для закрытия вопроса о соответствии площадки требованиям.

Купил и забыл. Бестселлер.
ПЭМ-КПП-2
Расширенное решение, создающее комфортные условия работы охраны, высокую пропускную способность и обеспечивающее полное соответствие требованиям ДИТ и КГСН.
ПЭМ-КПП-3
Индивидуальное решение, учитывающие требования дизайнеров, безопасников, ИТ специалистов и руководства компании. Подходит для плановой реализации в течение 1-2 месяцев

ПЭМ-КПП-1
ПЭМ-КПП-2ПЭМ-КПП-3
Минимальный функционал. Минимальная стоимость.
Полное соответствие требованиям
Расширенный функционал.
Оптимальная стоимость для новых строек.
Полное соответствие требованиям


Разработка индивидуального решения КПП по техзаданию заказчика
Пропускная способность30 чел\мин60 чел\мин120 чел\мин
Экстерьер
Двухуровневое КПП
НетНетДа
Смотровая площадка на крышеНетНетДа
План-схема строительстваНетДаДа
Флаги застройщикаНетНетДа
Мебель на смотровой площадкеНетНетДа
Брендирование по брендбуку заказчикаНетНетДа
Помещение КПП
Утепленное КПП50мм100ммИндивидуальное решение
Количество окон уличных334
Количество окон внутренних111
СтеклопакетыОдинарныеДвойныеТройные
Москитные сеткиНетДаДа
Материал стенДВПИнженерная доскаГипсовая панель
Материал полаЛинолеумПром.линолеумПром.линолеум
ДвериДеревоМеталлМеталл
Грязевые коврикиНетДаДа
Система очистки обувиНетНетДа
Стол охраныДаНетНет
Кресло охраныДаДаДа
Стол посетителейНетНетДа
Отдельное помещение охраныДаДаДа
МикроволновкаДаДаДа
Холодильник 50лДаДаДа
Чайник 1,5лДаДаДа
Плитка электрическаяДаДаДа
Ключница на 20 ключейДаДаДа
КондиционерНетДаДа
Обогреватель112
Огнетушитель123
АптечкаНетДаДа
Комплект СИЗ для посетителейНетДаДа
Кресла ожидания для посетителейНетДаДа
Кулер для водыНетДаДа
Видеонаблюдение
Видеокамеры внутренние 2Мп444
Видеокамеры внешние 2Мп488
Видеокамеры внешние поворотные 4МпНет14
Видеокамеры для ГРЗ222
Хранение видео локальное, дней73090
Передача видео в ЕЦХДДаДаДа
Монитор охраны, шт.244
Удаленный доступ к камерам
Да
ДаДа
СКУД
Интеграция с ЕБС РСДа
Да
Да
Терминал биометрический244
Турникет-трипод12Нет
Турникетная группа. Ростовой двунаправленныйНетНет2
Ручной металлодетекторДаДаДа
Арочный металлодетекторНетДаДа
Дополнительные ограничителиДаДаДа
Шлагбаум, стрела 4,5м НетДаДа
Домофония и связь
SIP телефония, телефоновНетНет1
SIP домофония, панелейНет23
СКУД на дверях в КППНет23
Количество служебных идентификаторовНет30100
Контроль шума
Количество датчиков шума3510
Согласование заявок с МГСН и ДИТДаДаДа
Разработка схемы размещения датчиков шумаДаДаДа
Лицензия на предоставление доступа к информационной платформе сбора и обработки звуковых данныхДаДаДа
Интеграция датчиков шума в ЕЦХД ДИТДаДаДа
Дополнительные возможности
Система голосового оповещенияНетНетДа
Пожарная сигнализацияНетДаДа
Тревожная кнопка вызова ГБРНетНетДа
Wi-Fi покрытиеНетНетДа
Телевизор демонстрационный
Нет
ДаДа
ЭОМ
Внутренние светильники, шт.348
Уличные светильники, шт.024
Розеточные группы по 3 розетки468
Бесперебойное питание, мин154560
Каналы связи
Количество каналов Интернета, независимых112
Бесплатное строительство канала
Да
ДаДа

ОБСЛУЖИВАНИЕ

постановление требует не только установить, но и обеспечивать РАБОТОСПОСОБНОСТЬ систем мониторинга:

"В целях беспрерывного функционирования камер видеонаблюдения необходимо обеспечить бесперебойное электроснабжение, регулярную техническую поддержку работоспособности канала связи, а также комплексную сохранность всего оборудования видеонаблюдения и контроля"


Наши Тарифы на обслуживание площадок

БАЗОВЫЙ ТАРИФ
Минимальный сервис.
Минимальная стоимость.

175 000 ₽
в месяц, в тч НДС - 20%

  • Заказчик самостоятельно приобретает лицензии на ПО СКЗИ, СКУД, ЕБС, шума
  • Круглосуточный мониторинг
    доступности оборудования
  • Интернет оплачивает заказчик
  • Ремонт оборудования по доп.счетам
    в течение 5 дней


Заказать
Расширенный тариф
Расширенный функционал.

Оптимальная стоимость.


350 000 ₽
в месяц, в тч НДС - 20%

  • Лицензия ЕБС на 10 000 успешных распознаваний, лицензия на ПО контроля шума включены
  • Круглосуточный мониторинг
    доступности оборудования
  • Безлимитный канал связи

  • Бесплатный ремонт оборудования в течение 2-х дней
  • Круглосуточная аварийная служба
Заказать
Индивидуальный тариф
Максимальный функционал.
Индивидуальный подход.

от 550 000 ₽
в месяц, в тч НДС - 20%

  • Все лицензионные отчисления на ПО СКЗИ, СКУД, ЕБС уже внутри тарифа
  • Круглосуточный мониторинг
    доступности оборудования
  • 2 безлимитных канала связи
    + 1 резервный
  • Бесплатный ремонт оборудования и переносы внутри площадки
    в течение 24 часов
  • Персональный менеджер
Заказать

Где это лицо, где этот дом

— «Всего в столице около 5,5 тыс. строек, следует из данных интерактивной карты «Стройки Москвы». «Стоимость установки одной-двух точек на один объект составляет до 2 млн руб.»,— говорит собеседник «Ъ» на биометрическом рынке. С учетом закупки оборудования, монтажных работ и абонентской платы совокупная стоимость за один КПП с проверкой биометрии составит порядка 1,2 млн руб., добавляет управляющий партнер ГК «Основа» Олег Колченко. По его словам, одного КПП для «стандартной площадки строительства хватает». Он считает, что оборудовать стройки КПП с проверкой биометрии в срок реально, но «все зависит от длительности процессов согласования и других факторов».

Читать далее:

Гарантии

Только согласованное ДИТ
оборудование от ведущих вендоров

Ваш объект не будет "пилотом" с непонятным результатом. Платите за результат — получаете результат.
rusguard
rusguard
Российский производитель СКУД.
АО "РусГард"
ИНН 7703745225
Оборот в 2024г - 663 млн руб.
Дата внесения в реестр: 10.12.2024
Сайт: rgsec.ru
rubezh
Российский производитель СКУД.
ООО "Рубеж"
ИНН 6454052297
Оборот в 2024г - 26 млрд руб.
Дата внесения в реестр: 10.12.2024
Сайт: rubezh.ru
biosmart
Российский производитель СКУД.
ООО "Биосмарт"
ИНН 6658396024
Оборот в 2024г - 216 млн руб.
Дата внесения в реестр: 07.04.2025
Сайт: rubezh.ru
эко-кейс
эко-кейс
Производитель шумомеров
ООО "Эко-Кейс"
ИНН 7704452750
Оборот в 2024г - 23 млн руб.

Сайт: eco-case.ru
ми тех
Производитель шумомеров
ООО "МИ ТЕХ"
ИНН 9722080876
Оборот в 2024г - нет данных

Сайт: noise.aero
ЦЭР
Производитель шумомеров
ООО «ЦЭР»
ИНН 5032304730
Оборот в 2024г - 28,3 млн руб.

Сайт: centr-er.com
dahua
Мировой производитель СКУД и СВН
Дата внесения в реестр: 10.12.2019




Сайт: dahuasecurity.com/ea

trassir
Российский производитель СВН.
ООО "ДССЛ-Первый"
ИНН 7701081730
Оборот в 2024г - 10 млрд руб.
Дата внесения в реестр: 10.12.2024

Сайт: dssl.ru
RVI
Российский производитель СВН.
ООО "Рубеж"
ИНН 6454052297
Оборот в 2024г - 26 млрд руб.
Дата внесения в реестр: 20.02.2016


Сайт: rubezh.ru

ростелеком
Поставщик каналов связи
ПАО "Ростелеком"
ИНН 7707049388
Оборот в 2024г - 26 млрд руб.

Сайт: msk.rt.ru
МТС
Поставщик каналов связи
ПАО "МТС"
ИНН 7740000076
Оборот в 2024г - 458 млрд руб.

Сайт: mts.ru
GLOBAL LTE
Поставщик каналов связи
ООО "Директив"
ИНН 7743658709
Оборот в 2024г - 100 млн руб.

Сайт: globalte.ru
КВАРТА
Интегратор защиты связи VipNet
ООО "Кварта"
ИНН 7705633622
Оборот в 2024г - 250 млн руб.

Сайт: quarta.su
ПЭМ
Интегратор защиты связи VipNet
ООО "ПЭМ"
ИНН 9718084726
Оборот в 2024г - 302 млн руб.

Сайт: pem.ru
ИНФОТЕКС
Разработчик защиты связи VipNet
ООО "ПЭМ"
ИНН 7710013769
Оборот в 2024г - 5,9 млрд руб.

Сайт: infotecs.ru
Гарантии

ПЭМ — надежный и проверенный годами партнёр

Многолетний опыт на проектах ЖКХ, строительства и модернизации. Все необходимые лицензии и допуски. Более 150 штатных специалистов, более 2000м2 офисных и производственных помещений, собственный автопарк. 

Лицензии СРО по проектированию и строительству. Статус технологического партнера-интегратора ведущих брендов.

Выставочный образец на базе ПЭМ

Блок-контейнер КПП со СКУД возможен с тремя начальными комплектациями по предоплате. Вы можете приехать, посмотреть и выбрать рабочую систему по предзаказу: все подключено, настроено и функционирует. Подписание договора возможно сразу или на следующий день. Срок поставки и развертывания на вашем объекте от 2-х дней. С радостью встретим в нашем шоурум и демо зоне и все покажем! Запросить договор для согласования можно заранее. 
связаться со специалистом

Телефон:

 +7 499 110-43-35

Поставка укомплектованного КПП сразу решает много проблем:

Отсутствие предписаний

При подписании договора даже в случае проверки, осуществленной до поставки и пуско-наладки КПП, фактически вы уже являетесь собственником необходимого согласованного оборудования.

Существенное снижение затрат

Снижение ущерба от краж и порчи ТМЦ, предотвращение проникновения на строительный объект посторонних лиц и неустановленных личностей по поддельным пропускам, контроль периметра и ТБ, мониторинг шума снижает жалобы от жителей, отсутствие предписаний, штрафов и приостановки работ на объекте.

Контроль и повышение эффективности

Строгий контроль доступа и контроль работ на строительной площадке 24/7 с хранением видеоинформации для использования в спорных ситуациях, быстрое реагирование на внештатные ситуации, повышение дисциплины и производительности в среднем на 30%.

Сертифицированное оборудование

Используем сочетание только разрешенного к использованию оборудования, согласно законодательству, передача данных осуществляется по защищенному каналу, высокое качество и скорость отклика на внештатные ситуации вместе с AI, некоторые страховые компании предусматривают существенную скидку при наличии СКУД на объекте..


никаких штрафов и приостановки работ!

Как это работает

Пример готового решения ПЭМ КПП на базе оборудования сертифицированных производителей

Наши специалисты создали несколько рабочих сочетаний разрешенного к использованию оборудования, например:

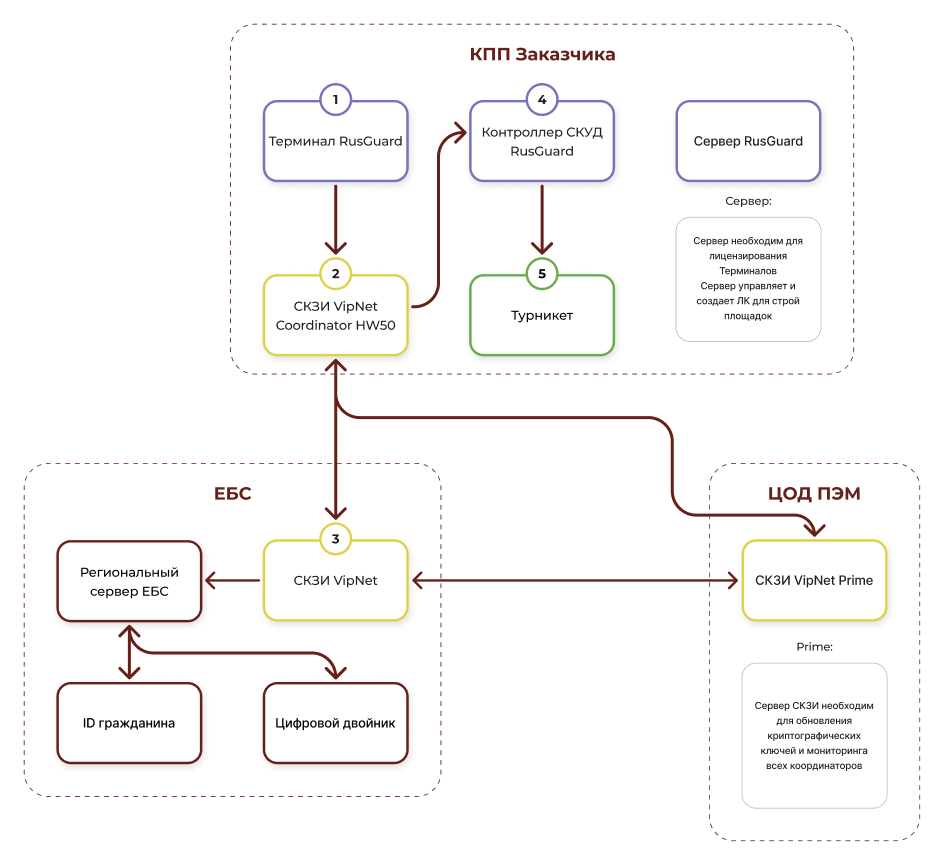
СКУД RusGuard интегрирована с региональным сегментом ЕБС для строек Москвы.

• Биометрический терминал
• RusGuard-контроллер
• Сервер RusGuard Soft
• Защищённый канал
• Региональный сервер ЕБС
• Результат идентификации
• Принятие решения контроллером RusGuard

Единственное в своем роде готовое решение для строительных объектов поставляется быстро и "под ключ". Подробности по решению и полный официальный список сертифицированных продуктов для стройплощадок можно получить у наших специалистов.

Варианты использования биометрических персональных данных 


Модернизация КПП

Мы занимаемся комплексной модернизацией контрольно-пропускных пунктов, повышая их функциональность и безопасность. Всё оборудование, которое мы устанавливаем, полностью лицензировано и соответствует требованиям закона.

БИОСКУД

В РС ЕБС

Дооснащаем КПП терминалами распознавания лиц с быстродействием менее 1 секунды. Системы поддерживают многофакторную аутентификацию и интеграцию с базами данных.

ВИДЕОНАБЛЮДЕНИЕ

В ЕЦХД

Устанавливаем IP-камеры с разрешением до 8Мп с ночной ИК-подсветкой для круглосуточного мониторинга. Обеспечиваем удалённый доступ и запись видеоархива до 30 дней.

КОНТРОЛЬ ШУМА

В ДИТ

Внедряем датчики звука чувствительностью до 120 дБ для автоматического контроля уровня шума. При превышении порогов система мгновенно оповещает службу безопасности.

КомплекснЫЕ решениЯ под ключ

ПЭМ: от проектирования до обслуживания

Надежный контроль и защита вашего объекта
Проектирование


  • Анализ требований
  • Разработка технического задания
  • Подбор оборудования
  • Разработка проектной документации
Монтаж и настройка


  • Монтаж оборудования
  • Подключение и настройка
  • Тестирование работоспособности
  • Интеграция с существующими системами
Постановка на учет


  • Сбор документации
  • Подключение к ЕЦХД
  • Постановка на учет в КГСН
  • Получение паспорта соответствия
Сопровождение и ТО


  • Обучение персонала
  • Сервисное обслуживание
  • Техническая поддержка 24/7
  • Оперативное восстановление работоспособности
Получить предложение

Компания ПЭМ осуществляет комплексную поставку и монтаж систем безопасности стабильно высокого качества на объекты различного уровня

Видеонаблюдение 

Купольные видеокамеры, цилиндрические, поворотные, скрытые, бюджетные аналоговые камеры, IP-камеры, гибридные, камеры ночного видения и тепловизоры, турникетные камеры, камеры с распознаванием номеров, объединенные в одну систему с видеоаналитикой AI и Face ID от небольших систем до полномасштабных с гарантией и сервисным обслуживанием.

Многофункциональные датчики

Датчики контроля доступа, шума, движения, положений дверей и ворот, герконы, датчики контроля периметра, управления автоматикой, оптические датчики, счетчики людей, охранно-пожарной сигнализации, датчики температуры и задымления, термографические, датчики веса, освещенности, вибрационные, емкостные и пр.

Профессиональные СКУД

Объединенная система обработки данных с видеокамер и датчиков с возможностью оперативного управления и реагирования на внештатные ситуации. Полный контроль персонала и подрядчиков, запрет на вход посторонних, защита от проникновения, контроль периметра, контроль дверей, замков, ворот, шлагбаумов, турникетов, автоматизация работы, видеофиксация и автоматическое ведение журнала, создание отчетов и доступ 24/7.

Системная интеграция

ПЭМ осуществляет полный цикл выполнения задач клиента — обследование объекта, разработку техрешения, аудит и доработку технического задания, формирование проекта, сметы, монтаж, шеф-монтаж, пусконаладочные работы, а также обеспечивает гарантийный и постгарантийный сервис.

контроль и безопасность

Безопасность строительства

Ключевые решения

Соблюдение требований регламентов

Оснащаем строительные объекты по 299-ПП в рамках распоряжения N-10Р/64-16-55/25 от 12.02.2025 и приказа ДИТа: 10-р/б4-16-55125 от 12 февраля 2025 г.

Безопасность объекта
Система контроля въезда / выезда, распознавание лиц и номеров. Осуществление пропускного режима на проходной. Контроль и видеофиксация периметра, зоны выгрузки и складирования. Предотвращение хищений ТМЦ.
Контроль хода строительства
Обеспечивает полный контроль процесса в режиме реального времени, обеспечивает прозрачность строительного процесса для заказчиков, инвесторов и надзорных органов.
Обсудить проект

Выгодные инвестиции в безопасность
Внедрение СКУД и интеллектуальной системы видеонаблюдения на стройке — это не просто расходы, а стратегические инвестиции, которые окупаются за счет:

✔ Снижения краж и вандализма (до 40% экономии на материалах)
✔ Повышения дисциплины и производительности (до 30% эффективности)
✔ Сокращения страховых и судебных издержек (до 25% экономии на страховании)
✔ Автоматизации контроля процессов

обратите внимание

Только сертифицированное оборудования с разрешенным использованием на строительных площадках!

Специальные условия комплектации Строительных площадок ПЭМ КПП.

Быстрые сроки реализации "под ключ".

Собственные монтажные бригады и инженерная служба.



нам доверяют

Застройщик Брусника

ЖК Первый квартал, г. Видное
16 видеокамер для периметральной охраны, организация КПП, перенос

Ингеоком

8 поворотных видеокамер Trassir для наблюдения за двумя участками строительства дороги

Застройщик Донстрой

Проектирование, строительство, запуск в эксплуатацию видеонаблюдения на 8 площадках: ЖК Остров, ЖК Символ, ЖК Река


НАШИ РАБОТЫ

Продукты компании

Модернизация домофона

под ключ

Модернизация за 1 день

ELTIS DP7000IP - система умного доступа с защитой от посторонних
Управление с телефона, видеокамера, некопируемые ключи, программируемые кнопки, журнал событий

Автоматический шлагбаум и ворота под ключ

Установка за 1 день с гарантией до 3-х лет
Распознавание номеров 24/7 система "свой-чужой"
Внедрение диспетчеризации от 4 000 ₽ вместо 7 500 ₽
Консультация и выезд на объект по Москве и МО

Система мониторинга шумадля строительных площадок

Выполняем полный комплекс сервисов по контролю уровня шума на строительных площадках, в соответствии с требованиями Комитета государственного строительного надзора и Департамента информационных технологий города Москвы

Удаленный Контроль
Въезда и выезда транспорта

Эффективная система удаленного управления и контроля пропускного пункта обеспечивает безопасность, автоматизирует проезд транспорта и повышает эффективность работы КПП.
Позволяет оперативно управлять доступом на территорию.

30

Лет опыта

В проектировании, эксплуатации и монтаже слаботочных систем по всей России!

24/7

ТЕХНИЧЕСКАЯ ПОДДЕРЖКА

Круглосуточная доступность специалистов,
оперативное устранение неполадок!

27

специалистов
сервисной службы

Для экстренного реагирования и прибытия на место в кратчайшие сроки!

1000+

клиентов

Доверяют нам свою безопасность!Проверенные решения для вашего бизнеса!


У вас остались вопросы?

Оставьте ваши данные, наши специалисты свяжутся с вами и подробно проконсультируют по любому возникшему вопросу!

CRM-форма появится здесь